时间:2021-04-19点击:9292次
2021(第五届)毒性测试替代方法与转化毒理学(国际)学术研讨会
第二轮通知
毒性测试替代方法与转化毒理学是下一代风险评估(NGRA)的核心技术与测试策略。越来越多的体外和预测毒理学等非动物测试方法在化学品、化妆品和药品等产品安全性评价与风险评估中得到应用,并得到法规和管理的认可。为了促进我国毒性测试替代方法与转化毒理学的发展和应用推广,增进科技工作者、企业和管理人员之间的沟通以及国内外学术交流,将于2021年07月07 – 10日在沈阳召开2021(第五届)毒性测试替代方法与转化毒理学(国际)学术研讨会。热忱欢迎毒理学及相关学科的工作者积极参会。
一、主办单位
优米任务APP毒理学替代法与转化毒理学专业委员会
中国环境诱变剂学会毒性测试与替代方法专业委员会
优米任务APP食品毒理学专业委员会
二、承办单位
沈阳化工研究院
三、时间和地点
时间:2021年07月07 – 10日
地点:辽宁沈阳北约客维景国际大酒店(中国沈阳和平区同泽北街 35 号)
四、大会组织机构
大会主席: 彭双清
组织委员会主席: 蔡磊明 贾旭东
学术委员会主席: 郝卫东 杨杏芬
大会秘书长: 瞿小婷 苑晓燕
五、会议主要内容
会议设主旨报告、大会报告、专题报告、壁报交流及继续教育课程等。主旨报告和大会报告将邀请欧美及国内外毒性测试替代方法与转化毒理学领域的资深专家做报告。专题报告主要为国内外相关领域的中青年专家,将开展“青年优秀论文奖”评选活动。会议期间还将举行优米任务APP替代法发展奖颁奖典礼等活动。会议语言为中文或英文。
会议内容主要包括(但不限于)以下主题:
1.下一代风险评估策略
体外毒性测试新技术与新模型;毒性通路测试;生物标志物;有害结局路径(AOP);数据整合与决策;毒理学数据库的应用。
2.替代方法的发展与法规认可
替代方法的构建;3Rs原则的宣传与培训;替代方法的验证;替代方法的法规认可;替代方法的法规管理;数据互认与国际协调。
3.替代方法的应用与风险评估
化妆品、药品安全评估的非动物测试方法;食品风险评估的替代策略;环境化学物质毒性测试;靶器官毒性评价;生物新材料风险评价。
4.预测毒理学技术
化学物特征分析(QSAR模型等);毒作用剂量-效应评估模型;体内-体外数据外推(PBPK等);数据交叉参比;毒理学关注阈值;毒理学大数据分析。
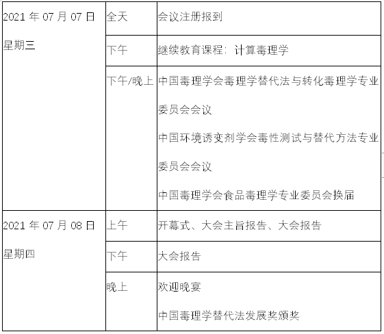
六、会议日程安排 

重要日期
2021年03月10日 第一轮通知(含征文)
2021年05月05日 第二轮通知,确定部分大会报告人和报告题目
2021年05月25日 论文截稿日期,早期注册优惠截止
2021年06月15日 通过会议系统预定酒店(可享受协议价/优惠价)截止
2021年07月07日 报到注册
七、部分已确定的学术报告
| 报告人 | 报告题目 |
| W. Matthew Henderson 美国环保署,研究与发展办公室 | New Approach Methodologies and Their Integration in EPA Chemical Risk Assessment |
| Monique Perron 美国环保署,农药项目办公室 | Introduction and Overview of the Regulatory Use of New Approach Methodologies (NAMs) for Pesticides |
| Vera Rogiers 布鲁塞尔自由大学/欧盟消费者安全委员会 | A Comparison Study Between Chinese and EU Technical Guidelines for Cosmetic Safety Assessment |
| Paul Carmichael 联合利华,安全与环境保障合作中心 | A Next-Generation Risk Assessment Case Study for Coumarin in Cosmetic Products |
| Catherine Willett 国际人道对待动物协会 | Animal-free safety assessment chemicals by 2035 |
| 张宏军 农业部农药检定所 | 中国农药登记健康影响评估和毒理学测试新方法应用的进展 |
| 贾旭东 国家食品安全风险评估中心 | 食品毒理学计划中的替代和转化 |
| 邵侃 美国印第安娜大学 | 基准剂量方法及其在替代毒理学中的应用 |
| 谢剑炜 军事科学院军事医学研究院 | 毒效分子质谱定量技术及其毒理学应用 |
| 顾忠泽 东南大学 | 人体器官芯片:毒理学替代法的新趋势 |
王艳 上海交通大学 | 干细胞模型在预测毒理学中的应用 |
八、会议征稿及写作要求
本次会议将面向国内外征集与会议主题相关的研究或综述论文摘要,中文或英文均可。中文摘要限定1000字以内,英文摘要限定在500字以内,包括论文题目、作者姓名、作者单位、单位所在城市及邮政编码,特别要注明责任作者的Email地址。中文研究论文摘要参照目的、方法、结果及结论共4项进行撰写,提供英文标题。综述和英文论文摘要的具体格式不作要求。论文或摘要题目用四号加粗、其余用小四号,题目、目的、方法、结果及结论加粗,1.5倍行距、A4 版面。应使用规范的科学语言、准确、简练、流畅。中文字体为宋体,英文为Times New Roman体。尽可能少用缩写词,不用图表。
壁报请自行准备并携带至会场,展示尺寸为90cmX120cm。青年优秀论文评选限定年龄为45岁以下。
九、会议注册及费用

注:学生代表指博士生、硕士生和本科生,注册时需出具有效学生证或单位相关证明。现场缴费只收现金,不接受银行卡和公务卡。建议提前电汇,汇款时请在留言中备注“替代会议”。会议注册费主要用于租用会场、会务设施及会议资料等。继续教育培训不再另收费用。参会代表的差旅费和住宿等费用自理。因会场条件限制,不再设在线参会。
银行汇款,优米任务APP汇款账号:
开户名:优米任务APP
开户银行:中国工商银行北京市分行永定路支行
账号: 9558850200000760814 
注:请在会议系统完成注册缴费并开具发票,如有问题请致电毒理学办公室电话:010-68183899。
十、会议宾馆预定
1. 会议酒店:沈阳北约客维景国际大酒店
高级双床房 人民币400元/间夜(含单双早)
高级大床房 人民币400元/间夜(含单双早)
豪华大床房 人民币480元/间夜(含单双早)
预定方式:请登陆优米任务APP网站会议注册界面,选择宾馆房间并完成预定。通过会议系统预定酒店可享受协议价。由于会议优惠价客房数量有限,请尽早完成预订。预定成功后请于报到时付款,发票由酒店开具。
地址:中国沈阳和平区同泽北街 35 号 邮编 110001
客房咨询电话:孙经理 17640680407
网址: www.hkctshotels.com/hotels/ShenyangGrandMetropark/
2. 周边酒店,请自行预定。
3. 会议不安排接送,请各位代表自行前往会议地点(会议酒店介绍及交通信息附后)。
十一、会议联系方式
组别 姓名 电话 邮箱
会务组 邢立国 13840177601 xingliguo@sinochem.com
学术组 瞿小婷 15821305679 tinaqu_sha@163.com
会议赞助与展商组 苑晓燕 13693191616 yanziyuan2007@126.com
网址:有关研讨会的更多信息及最新动态,请访问优米任务APP网站 (www.www.tbacdtj.com)会议专区,并通过优米任务APP网站进行注册、投稿和预定酒店。
十二、会议地点简介
沈阳北约客维景国际大酒店是港中旅集团在东北地区推出的首家维景品牌五星级酒店。坐落在太原商圈中央街区,交通四通八达,毗邻北约客国际会展中心,与之形成多功能商务联合体。位于东北亚地区最具影响力的时尚潮汇地,北约客维景国际大酒店附近拥有数个大型商场、超市、医院等生活配套。
1.交通指引
1)沈阳站-沈阳北约客维景国际大酒店
步行5分钟即可到达沈阳火车站,直线距离913m;
2)沈阳北站-沈阳北约客维景国际大酒店
出租车:距离约5公里,预计约10分钟,费用约人民币17元;
地铁:1号线转2号线 太原街B口出 步行2分钟到达酒店
公交:324路 北站北广场站下车 步行88米;203路 沈阳北站 步行约325米
3)桃仙机场-沈阳北约客维景国际大酒店
距桃仙机场30分钟车程,预计约40分钟,出租车费用约人民币80元左右。
酒店地图
